TCR Brand Registration Requirements Guide
Due to the ever-changing nature of the 10DLC Messaging Initiative, this guide may quickly be outdated, however you will be updated on the information when trying to register your Brand.
Information Needed
Note: If a system message is sent to recipients within a Brand's Campaign, it will include the name entered within the 'DBA or Brand Name if different from legal name' field during Brand Registration.
A. WHEN REGISTERING A PRIVATE COMPANY
Legal company name, country of registration, Employer ID Number (EIN) / Tax ID, address, vertical, and contact details.
B. WHEN REGISTERING A PUBLIC COMPANY
Legal company name, country of registration, Employer ID Number (EIN) / Tax ID, address, website address, vertical, stock symbol, stock exchange, and contact details.
C. WHEN REGISTERING A CHARITY / NON-PROFIT ORGANIZATION
Legal company name, country of registration, Employer ID Number (EIN) / Tax ID, address, vertical, and contact details.
Note: If registering as a Non-Profit with a 'Charity' Special Campaign Use Case, you must also use the EIN and Legal Company name that matches your Federal Government Registration as a Non-Profit, and you must have a 501(c)(3) tax-exempt status to qualify as a Non-Profit Organization.
D. WHEN REGISTERING A GOVERNMENT ENTITY
Legal company name, country of registration, Employer ID Number (EIN) / Tax ID, address, vertical, website, and contact details.
Entering the correct Tax ID
The Tax ID number is used in conjunction with the company’s name, address, and other information to ensure we perform a background investigation on the correct company. The following guidelines provide the best verification opportunity for your company.
United States
If you are a US company or a foreign company with a US IRS Employer Identification Number (EIN), please enter the nine-digit number found in the EIN field and ensure that your legal company name is consistent with your IRS registration, including proper spelling. The address you enter should also be the same as that used in registering with the IRS.
Canada
On July 27th, TCR will switch to only accepting the Business Number (BN) rather than the Corporation/Incorporation/Registry ID numbers for Canadian Brand Registration. Until that time we will accept either the BN or the Corporation/Incorporation/Registry ID numbers. We will only accept the first 9 numeric digits of the BN (BN-9).
Here is an example of the format of a BN where the bolded part is the part we will collect in the Canadian Brand:
Tax/Corporation ID field: 123456789RT0001
Brand Identity Verification
Each Brand will automatically go through an Identity Verification process. TCR validates the EIN, Legal Company Name, and Legal Company Address with third-party independent sources and confirms the existence of the Brand with a verification “Status” (Verified/Unverified).
Being a ‘Verified’ Brand is a requirement to message on 10DLC, and Identity Verification is a crucial step for each registered Brand. We suggest paying attention to entering correct and up-to-date information to allow the Brand to be swiftly verified.
The outcome of Identify Verification shall be communicated to the Reseller upon submission of the form within one business day via email.
‘Unverified’ Brands
Unverified Brands cannot register 10DLC campaigns, they must obtain the ‘Verified’ status if they wish to do so. These are the options available:
- Any ‘Unverified’ Brand can be resubmitted for verification for a fee of $4.
- Any ‘Unverified’ Brand can request or import external Vetting through a third-party vetting process for an additional fee of $40.00 (Aegis Mobile). We will provide instructions on how to do this if your brand is reported back to you as “Unverified”.
In both cases, it is crucial that details about the Brand are corrected and updated before any submission.
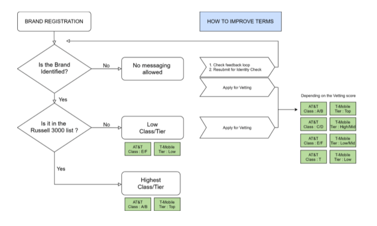
Class/Tier assignment flow for Brands
For companies (Brands) who are a member of the Russell 3000, TCR will automatically assign available Classes (AT&T) or Tiers (T-Mobile) to their Brand. Verified Brands that are not part of the Russell 3000 list can improve their Class/Tier assignment through vetting.
Vetting
CSPs can apply for vetting on behalf of the Brand through one of TCR's external vetting partners to gain access to special use cases or improve the quality of service (where applicable). The current Vetting partner used today is Aegis, there is an additional one-time fee of $40.00.
Brand Details Update
In case of errors during Brand registration or change in Brand information over time, TCR allows updating your Brand information and resubmission of your Identity Verification for a fee of $4.00.
Website/Online Presence
Please make sure to include any website or online presence the customer has. This can include a social media page, as long as our aggregator can access it and verify the business is who they say they are. Even if the customer avoids putting their website, our aggregator will search for the business to see if there’s any associated website. If there is prohibited content on their website, the campaign will be rejected.
| Acceptable | Rejected | |
|---|---|---|
| Website |
|
|
| Facebook, Instagram, Twitter, and other social media page |
|
|
|
|
|
| Yelp |
|
|
| Profile Sites |
|
IMPORTANT: sample Opt In language that can be added to webforms if used to collect phone numbers:
By clicking " Submit " I agree to receive emails, text messages, and phone calls, which may be recorded and/or sent using automated dialing or emailing equipment or software unless I opt-out from such communications. I also agree to the Terms of Use and Privacy Policy linked below. I understand that my consent to be contacted is not a requirement to purchase any product or service and that I can opt-out at any time. I agree to pay my mobile service provider's text messaging rates, if applicable."